en
Sinopec Corp.
|
CN
Home
About Us
About Sinopec Group
Message from the Chairman
Message from the President
Leadership
Organizational Structure
The Sinopec Brand
Corporate Culture
Stakeholders
Awards
News
News Releases
Annoucement
Reports and Publications
Videos
Social Media
Follow US on Social Media
Operations
China Operations
International Operations
Oil and Gas E&P
Refining Operations
Chemical Production and Operation
Product Marketing Services
New Energy Development and Utilization
Capital & Finance Services
Petroleum Engineering Technical Services
Refining and Chemical Engineering Services
Progress of Key Projects
Products & Services
Household Products
Commercial Products
License
Petroleum Products
Fuel Card
Gas Station
Lubricants
Liquefied Petroleum Gas
Chemical Sales CRM
Lubricants
Petroleum Coke
Catalyst
Asphalt
Natural Gas
Fine Chemicals
Oil Refining
Petrochemical
Social Responsibility
Cleaner Energy: Fostering New Quality Productive Forces
Better Environment: Safeguarding Nature's Beauty
Good Faith Collaboration: Joining Forces to Achieve Common Goals
Better Life: Nurturing a Higher Quality of Life for All
Openness with Sincerity: Building a Community with a Shared Future
Innovation
Key Research Areas
Reform of Scientific and Technological Systems
Major Technological Breakthroughs and Commercialization
New Energy, Materials, and Green Tech Advancements
Energy Efficiency and Saving, Emission Reduction
Major Sci-Tech Achievements
China Sinopec
About Sinopec Group
|
Message from the President
|
Leadership
|
Organizational Structure
|
The Sinopec Brand
|
Corporate Culture
|
Stakeholders
|
Awards
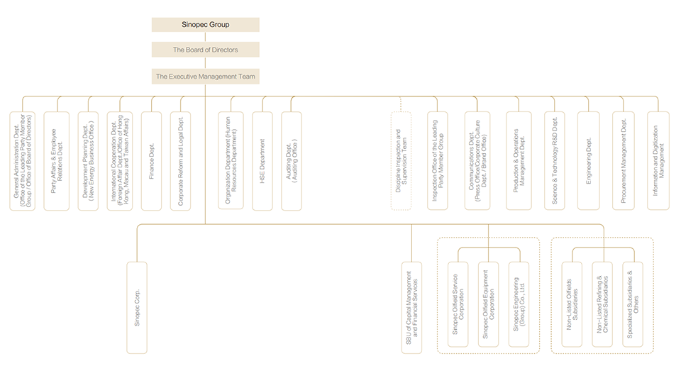
Organizational
Structure
发布人:周璇
发布时间:
2024-10-11 14:05:51
访问量:
上一篇:没有了
下一篇:没有了
5